重要! Shopee马来西亚站点产品上架合规政策
Fiona2024-03-07 02:19Copy link & title
近期,我们收到了许多卖家的反馈,纷纷询问在Shopee上可以销售哪些产品。在此,为大家整理了马来西亚站点的禁售和售前审核商品类目,以供参考。后续Shopee也会更新其他站点的产品合规信息,请多多关注哦。
在中国跨境卖家的销售范围中,除了某些特定种类外,很多商品都可以上架销售。一些商品类别受到严格限制,例如毒品、枪支等被国家规定禁止销售的产品,以及药品、液体等当地市场或跨境海关限制的商品。大家可以参考下面的合规内容,上架合适的商品!

产品合规要求具体信息
1、各品类产品合规信息




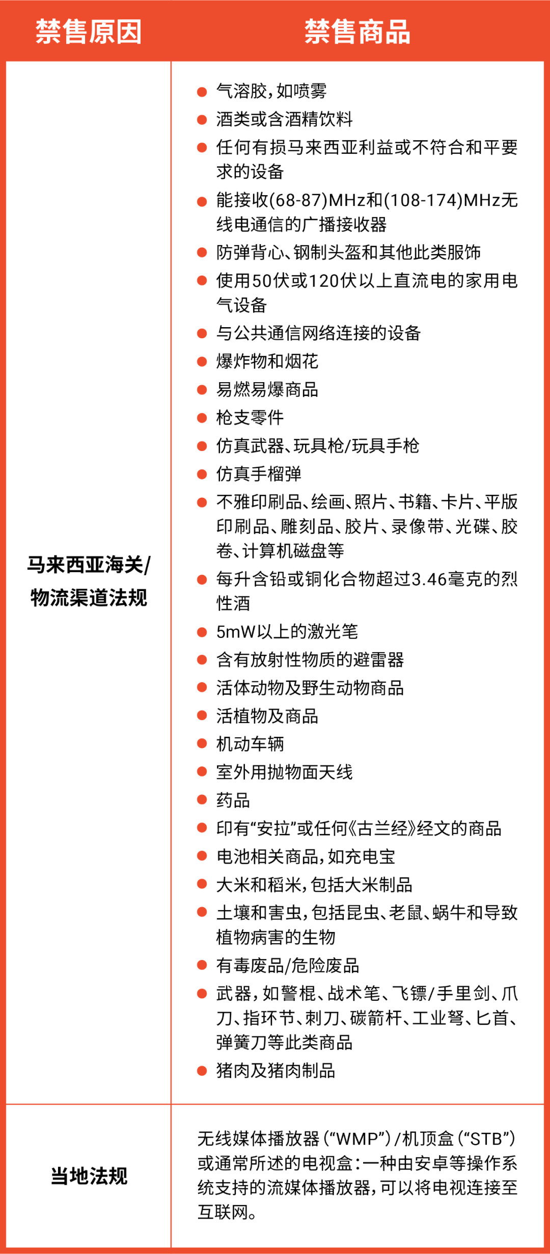
2、跨境禁售品
除上述要求外,部分商品因为当地法规或物流问题而被限制跨境销售,具体内容如下:

3、售前审核品类(认证/许可证要求)
以下商品需要相关认证或许可证才能在Shopee平台上销售:


违规后果及处理办法
了解完上述产品合规信息,那么卖家可以做什么呢?简要概括就是:检查店铺是否违规、上传合规信息、迎接产品大卖。
若您需要了解店铺是否违规上架,请访问卖家中心>数据>账户健康状态页面,并查看违规上市类别下的详细信息。

上架Shopee违规商品可能会给卖家带来一系列不良影响,包括但不限于:账户权益受限;违规上架的商品将面临被删除的风险;情节严重的,您的店铺可能会被冻结。
卖家需要根据所售品类,及时将相关合规信息上传至卖家中心!
多品类合规眼花缭乱?不用担心!您可通过商品上传合规检查表,详细了解对应品类商品所需提交的合规文件信息。

