Keuntungan Bergabung dengan Layanan Swift Enabler TikTok Shop
Adinda 28 Apr 2025 01:10Copy link & title
Swift Enabler merupakan program dari TikTok Shop untuk membantu para supplier agar semakin mudah dalam berjualan online. Pihak Swift Enabler memiliki penawaran khusus untuk Anda selaku supplier agar mendapatkan keuntungan berlipat ganda setiap harinya. Untuk lebih jelasnya, berikut BigMin jelaskan apa saja keuntungan bergabung dengan program Swift Enabler di TikTok Shop
Keuntungan Bergabung dengan Swift Enabler
Program Swift Enabler yang dikelola TikTok Shop menawarkan banyak keuntungan untuk Anda sebagai seller. Bergabung dengan program ini, dapat memudahkan Anda mengelola bisnis online tanpa harus memikirkan strategi marketing lebih dalam. Adapun keuntungan Anda apabila bergabung dengan program Swift Enabler, yaitu:
-
Pertumbuhan Bisnis yang Lebih Cepat
Meningkatkan saluran penjualan di platform sehingga bisnis Anda dapat tumbuh lebih cepat
-
Terobosan Produk yang Lebih Cepat
Saat meluncurkan produk baru, platform akan memberikan dukungan lebih untuk penetrasi pasar dan menjadikan produk Anda lebih populer
-
Investasi Operasional yang Lebih Sedikit
Platform akan menanggung biaya penjualan seperti layanan pelanggan, iklan, kreator dll. Penjual hanya perlu mengirimkan barang dan menyediakan after sales
-
Investasi yang Rendah
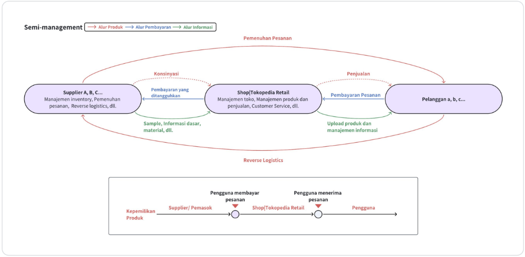
Pemasok tidak perlu menginvestasikan uang atau tenaga kerja dalam operasional Swift-Enabler dan tidak perlu membayar biaya layanan atau komisi kepada Swift-Enabler. Pemasok hanya perlu memenuhi pesanan ketika produk terjual oleh Swift-Enabler.
-
Penjualan yang tinggi
Swift-Enabler, dengan analisa marketing & produk yang profesional serta operasional platform yang efisien, akan menjadi saluran yang menguntungkan bagi pemasok untuk menjual produk.
BACA JUGA: Terbaru! Apa itu Swift-Enabler di TikTok Shop?
Jika Anda ingin bekerja sama dengan program ini, ada beberapa hal yang harus Anda lakukan antara lain, yaitu:
-
Ketersediaan produk: Supplier setidaknya memiliki 50 produk atau lebih dan inventory yang besar
-
Margin keuntungan yang lebih besar: Memberikan gross margin kepada swift enabler sehingga kami dapat memberi banyak dukungan marketing dan campaign
-
Perjanjian kerjasama yang baik: Performa yang baik di SES, FDR, SFRR, NRR, lebih banyak ulasan produk dan lebih sedikit pengembalian
BACA JUGA: Cara Bergabung dengan Swift-Enabler, Mode Semi Manajemen TikTok
Syarat Menjadi Supplier
-
Lisensi dan Kualitas Produk
Supplier harus memastikan bahwa produk memiliki kualifikasi atau lisensi yang dibutuhkan oleh pemerintah Indonesia, dan memastikan produk tidak kadaluarsa atau cacat.
-
Inventaris dan Pemenuhan Pesanan
Supplier harus memastikan untuk memiliki persediaan yang cukup dan dapat memenuhi pesanan tepat waktu, memenuhi persyaratan dasar platform untuk penjual.
-
Harga Pasokan (Supply)
Karena Swift-Enabler perlu menanggung biaya operasional termasuk live streaming mandiri, kerja sama kreator, iklan, kampanye, program bebas ongkir, dll., maka diharapkan bahwa pemasok dapat memberikan harga terendah kepada Swift-Enabler. Harga pasokan dapat dinegosiasikan berdasarkan ekspektasi yang berbeda untuk produk yang berbeda. Secara umum, Swift-Enabler membutuhkan 8% untuk biaya komisi platform, 5% untuk biaya bebas ongkir, >10% untuk CPS kepada kreator, 5% untuk Iklan/ads dan 2% untuk biaya lainnya. Lalu, jika brand marketing dibutuhkan, diharapkan supplier juga dapat mendukung biaya yang terkait dengan brand marketing untuk kerjasama jangka panjang yang saling menguntungkan.
Gimana? Tertarik untuk mencoba? Daftar sekarang dan dapatkan keuntungan berlipat ganda dengan menggunakan aplikasi BigSeller. Dengan BigSeller, Anda sebagai supplier tidak harus repot lagi dalam mengurus stok pergudangan, pesanan hingga pengiriman, karena semua dapat dilakukan hanya dalam satu omnichannel yaitu BigSeller. Kelola bisnis di mana dan kapan saja dengan BigSeller! Registrasi sekarang di sini dan raih kesempatan untuk mendapatkan VIP selama 7 hari!





